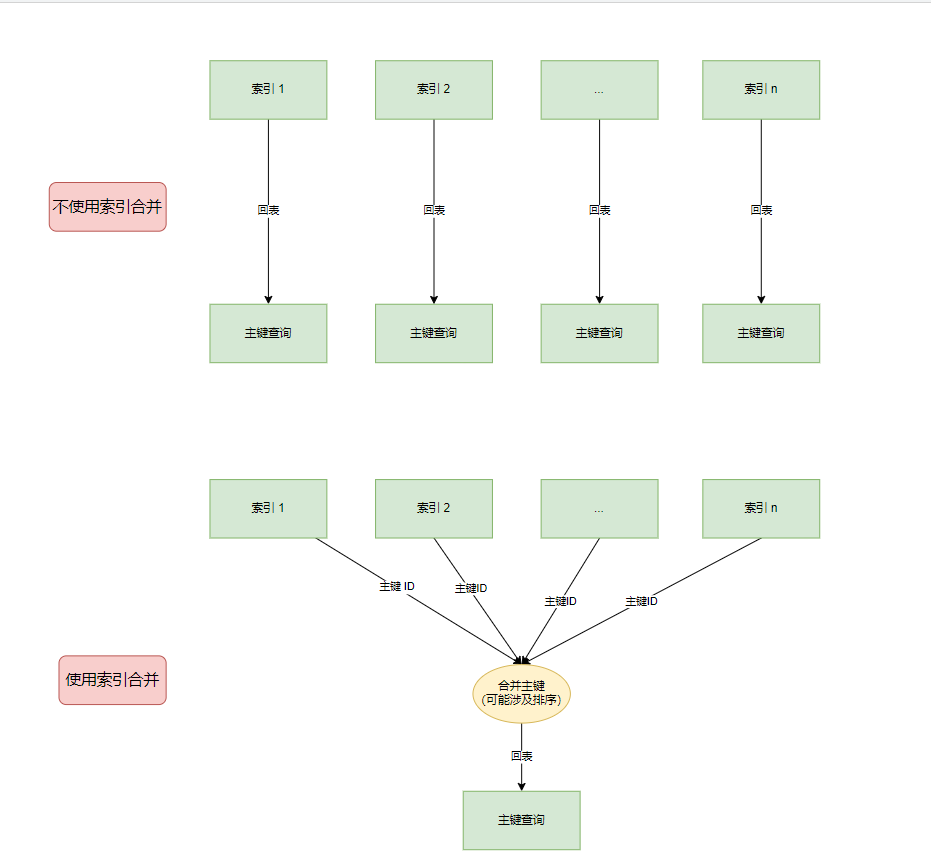
索引合并机制 发表于 2025-04-27 更新于 2025-10-15 分类于 MySQL , 索引 阅读次数: 数据库查询优化的一种手段,它就是说多个索引同时检索来提高查询效率,类似于我们开多线程 通过explain,我们可以清晰地看到用到了索引合并的标识 index_merge 并且可以在extra 看到使用了哪种策略 using interset: using union: using sort_union: